The goal of this project is going to provides a modularize framework, that user can customize platform with their own modules.
The following figure describes the platform architecture of Ness:
The web framework is the core technology of this architecture. To serve end user, we provide front-end build with Vue.js which is a powerful javascript framework focus on the view of web.
The front-end is split from this project to a new project: ness-ui. So, in this document, we will focus on the backend part.
The backend server is RESTful server developed with Node.js, provides API for front-end to fetch stock data, analysis stock, ... etc.
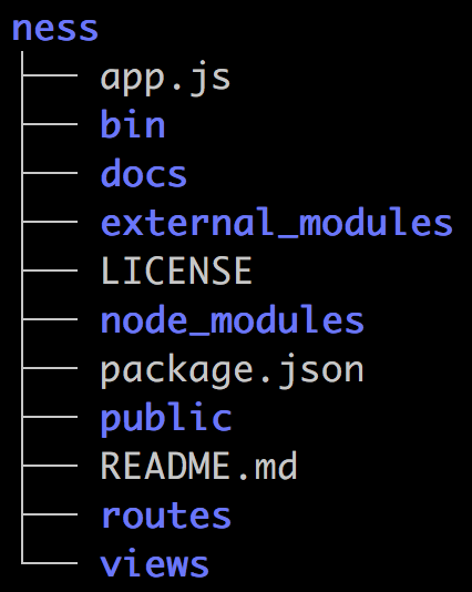
Currently, the backend server is generated by Express generator. The code sturcture is look like the following figure:
In the root of source code, there are two important folder:
- routes
- external_module
The "routes" folder contains several js files, and these files contains "routers" those are used to handle user request.
The "external_modules" folder contains serval program, help backend to process stock data, like data analyzer and data loader.

