This library is a Typescript interface to PlaceOS
You can build the library from source after installing the dependencies with the command
npm run build
API docs can be found here
You can install the PlaceOS Typescript client with the npm command
npm install --save-dev @placeos/ts-client
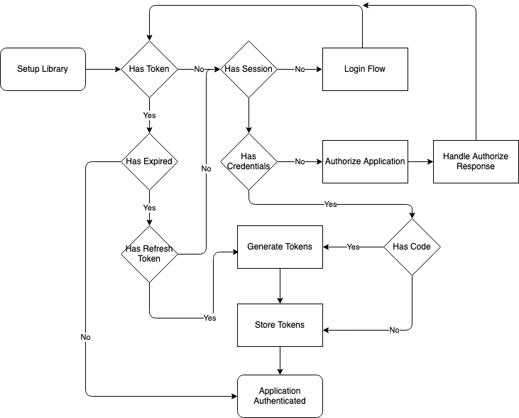
Before using PlaceOS it will need to be initialised.
import { setup } from '@placeos/ts-client';
setup(config).then(() => doAfterAuthInitialised());The setup method returns a promise that resolves after the auth flow has completed.
The setup method takes a config object with the following properties
| Property | Description | Optional | Type | Example |
|---|---|---|---|---|
host |
Host name and port of the PlaceOS server | Yes | string |
"dev.placeos.com:8080" |
mock |
Whether to initialise PlaceOS with mock services | Yes | boolean |
true |
auth_uri |
URI for authorising users session | No | string |
"/auth/oauth/authorize" |
token_uri |
URI for generating new auth tokens | No | string |
"/auth/token" |
redirect_uri |
URI to redirect user to after authorising session | No | string |
"/oauth-resp.html" |
scope |
Scope of the user permissions needed by the application | No | string |
"admin" |
storage |
Browser storage to use for storing user credentials | Yes | "local" | "session" |
"session"` |
handle_login |
Whether PlaceOS should handle user login | Yes | boolean |
true |
use_iframe |
Use iFrame for authorization of application | Yes | boolean |
false |
secure |
Force requests to backend to be secure i.e. HTTPS/WSS | Yes | boolean |
false |
ignore_api_key |
Ignore set API keys when authenticating requests | Yes | boolean |
false |
token_header |
Force all requests to use headers for auth over cookies | Yes | boolean |
false |
username |
Username to use for basic authentication | Yes | string |
"user@place.os" |
password |
Password to use for basic authentication | Yes | string |
"hard-to-guest-password" |
auth_type |
Type of authenication to perform | Yes | "implicit" | "password" |
"auth_code" |
You will not be able to use SSO for local development by default. To solve this you will either need to:
- Reverse proxy the development UI through the live environment
- Reverse proxy the
/loginendpoint from the live environment to the local development environment then perform basic login instead - Use an API key to authenticate with the backend
If you're not proxying the local development UI through the live server it is recommended to reverse proxy all the API endpoints to prevent any possible CORS issues.
PlaceOS exposes a websocket API through the realtime entrypoint.
The realtime entrypoint to provides methods for real-time interaction with modules running on PlaceOS. It provides an interface to build efficient, responsive user interfaces, monitoring systems and other extensions which require live, two-way or asynchronous interaction.
Once PlaceOS has initialised you can listen to values on modules
import { getModule } from '@placeos/ts-client';
const my_mod = getModule('sys-death-star', 'TestModule', 3);
const my_variable = my_mod.variable('power');
const unbind = my_variable.bind();
const sub = my_variable.subscribe((value) => doSomething(value));This binds to the power status variable on the 3rd TestModule in the system sys-death-star.
Any changes to the value of power on PlaceOS will then be emitted to the function passed to listen.
Other than listening to changes of values you can also remotely execute methods on modules.
const my_mod = getModule('sys-death-star', 'DemoModule', 2);
my_mod.execute('power_off').then(
(resp) => handleSuccess(resp)
(err) => handleError(err)
);This will execute the method power_off on the 2nd DemoModule in the system sys-death-star.
If the method doesn't exist or the system is turned off it will return an error.
The response from PlaceOS can be handled using the promise returned by the execute method.
For the HTTP API, PlaceOS provides various methods for each of the root endpoints available on PlaceOS's RESTful API.
Docs for the API can be found here https://docs.placeos.com/api/control
Methods are provided for brokers, drivers, metadata, modules, repositories, settings, systems, triggers, users, and zones.
// Drivers CRUD
addDriver(driver_data).subscribe((new_driver) => doSomething(new_driver));
showDriver(driver_id).subscribe((driver) => doSomething(driver));
updateDriver(driver_id, driver_data).subscribe((updated_driver) =>
doSomething(updated_driver),
);
removeDriver(driver_id).subscribe(() => doSomething());
// Modules CRUD
addModule(module_data).subscribe((new_module) => doSomething(new_module));
showModule(module_id).subscribe((mod) => doSomething(mod));
updateModule(module_id, module_data).subscribe((updated_module) =>
doSomething(updated_module),
);
removeModule(module_id).subscribe(() => doSomething());
// Systems CRUD
addSystem(system_data).subscribe((new_system) => doSomething(new_system));
showSystem(system_id).subscribe((system) => doSomething(system));
updateSystem(system_id, system_data).subscribe((updated_system) =>
doSomething(updated_system),
);
removeSystem(system_id).subscribe(() => doSomething());
// Users CRUD
addUser(user_data).subscribe((new_user) => doSomething(new_user));
showUser(user_id).subscribe((user) => doSomething(user));
updateUser(user_id, user_data).subscribe((updated_user) =>
doSomething(updated_user),
);
removeUser(user_id).subscribe(() => doSomething());
// Zones CRUD
addZone(zone_data).subscribe((new_zone) => doSomething(new_zone));
showZone(zone_id).subscribe((zone) => doSomething(zone));
updateZone(zone_id, zone_data).subscribe((updated_zone) =>
doSomething(updated_zone),
);
removeZone(zone_id).subscribe(() => doSomething());The modules also provide methods for the various item action endpoints
// Driver Actions
reloadDriver(driver_id);
// Module Actions
startModule(module_id);
stopModule(module_id);
pingModule(module_id);
lookupModuleState(module_id, lookup);
moduleState(module_id);
// System Actions
addSystemModule(system_id, module_name);
removeSystemModule(system_id, module_name);
startSystem(system_id);
stopSystem(system_id);
executeOnSystem(system_id, module_name, index, args);
lookupSystemModuleState(system_id, module_name, index, lookup);
functionList(system_id, module_name, index);
moduleTypes(system_id, module_name);
moduleCount(system_id);
listSystemZones(system_id);
// User Actions
currentUser();Objects returned by show and query methods are immutable.
Therefore to change items you'll need to create a new object to store the changes.
showZone(zone_id).then((zone) => {
cosnole.log(zone.description); // Some Description
const zone_edited = new PlaceZone({
...zone,
description: 'New description',
});
updateZone(zone_edited.id, zone_edited).then((updated_zone) => {
cosnole.log(updated_zone.description); // New description
});
});You can find more details about endpoint action on the API docs
https://placeos.docs.apiary.io/
If you don't have access to a PlaceOS server you can also write mocks so that you can still develop interfaces for PlaceOS.
To use the mock services you can pass mock: true into the initialisation object.
To write mocks for the the realtime(websocket) API you'll need to register your systems with the registerSystem before attempting to bind to the modules it contains.
import { registerSystem } from '@placeos/ts-client';
registerSystem('my-system', {
MyModule: [
{
power: true,
$power_on: function () {
this.power = true;
},
$power_off: function () {
this.power = false;
},
},
],
});Note that executable methods on mock systems are namespaced with $ as real systems in PlaceOS allow for methods to have the same name as variables.
Once initialised interactions with a system are performed in the same manner as the live system.
const my_mod = getModule('my-system', 'MyModule', 1);
const my_variable = my_mod.variable('power');
const unbind = my_variable.bind();
const sub = my_variable.subscribe((value) => doSomething(value)); // Emits true
my_mod.execute('power_off'); // The listen callback will now emit falseSome methods may need access to other modules within the system, for this a property is appended on runtime called _system which allows for access to the parent system
registerSystem('my-system', {
"MyModule": [
{
$lights_off: function () { this._system.MyOtherModule[0].lights = false; }
}
]
"MyOtherModule": [
{
lights: true,
}
]
});HTTP API Requests can be mocked in a similar way to the realtime API by registering handlers with registerMockEndpoint
import { registerMockEndpoint } from '@placeos/ts-client';
registerMockEndpoint({
path: '/api/engine/v2/systems',
metadata: {},
method: 'GET',
callback: (request) => my_mock_systems,
});Paths allow for route parameters and will pass the value in the callback input.
registerMockEndpoint({
path: '/api/engine/v2/systems/:system_id',
...
callback: (request) =>
my_mock_systems.find(sys => sys.id === request.route_params.system_id)
});Handlers may also throw errors
registerMockEndpoint({
path: `/api/engin/v2/systems/:id`,
method: 'GET',
callback: (request) => {
if (request.route_params.id) {
...
}
throw { status: 404, message: 'Invalid system ID' };
}
});Query parameters are also available on the callback input.
GET, POST, PUT, PATCH and DELETE requests can be mocked out.
If a request is made and there are no handlers it will attempt to make the live request.
Authentication is handled automatically by the library but can be configured with the setup configuration.
If you wish to handle login within your application you can set handle_login to false to prevent redirecting to the login URL set in the authority.
If you wish to prevent redirecting the application to handle application authentication you can set use_iframe to true to have that handled in the background.
It is possible to use ts-client with Node JS.
It requires an addition setup step before the library can be used loading the library.
const ts_client = require('@placeos/ts-client');
async function setupPlaceOS() {
await ts_client.preSetupNode();
await ts_client.setup({
...
})
}import { preSetupNode, setup } from '@placeos/ts-client';
async function setupPlaceOS() {
await preSetupNode();
await setup({
...
})
}